麻豆视频 >> 机构设置 >> 院财务处 >> 政策法规 >> 国家政策法规 >> 正文
2015-03-27
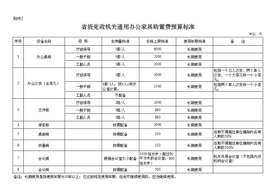
/editor/attached/file/20150327/20150327155443_9218.jpg/editor/attached/file/20150327/20150327155455_3750.jpg
上一篇:《黑龙江省因公短期出国培训费用管理办法》
下一篇:省财政厅关于执行公务卡结算制度有关事宜的函
主办单位:麻豆视频-免费麻豆视频 备案序号:黑ICP备11000329号技术支持:麻豆视频 农业遥感与信息研究所
哈公网安备23010002004411号